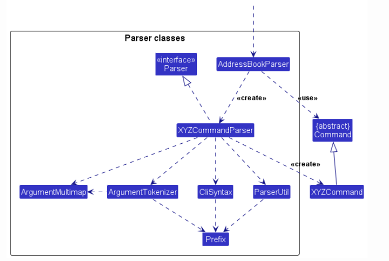
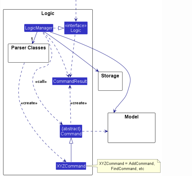
Description:
The association label used in the logic and parser components are not correct. It uses <<create>> in the parser class which is the incorrect notation. The valid notation that was taught in CS2103T is the association label create followed by the direction.
The logic and parser components are in critical components of the app, if a developer working on this app misinterpret these critical notation, they will introduce bugs that are detrimental to the app.
Steps to reproduce:
- Open the developer guide
- Scroll to the logic or Parser component
Screenshots:

