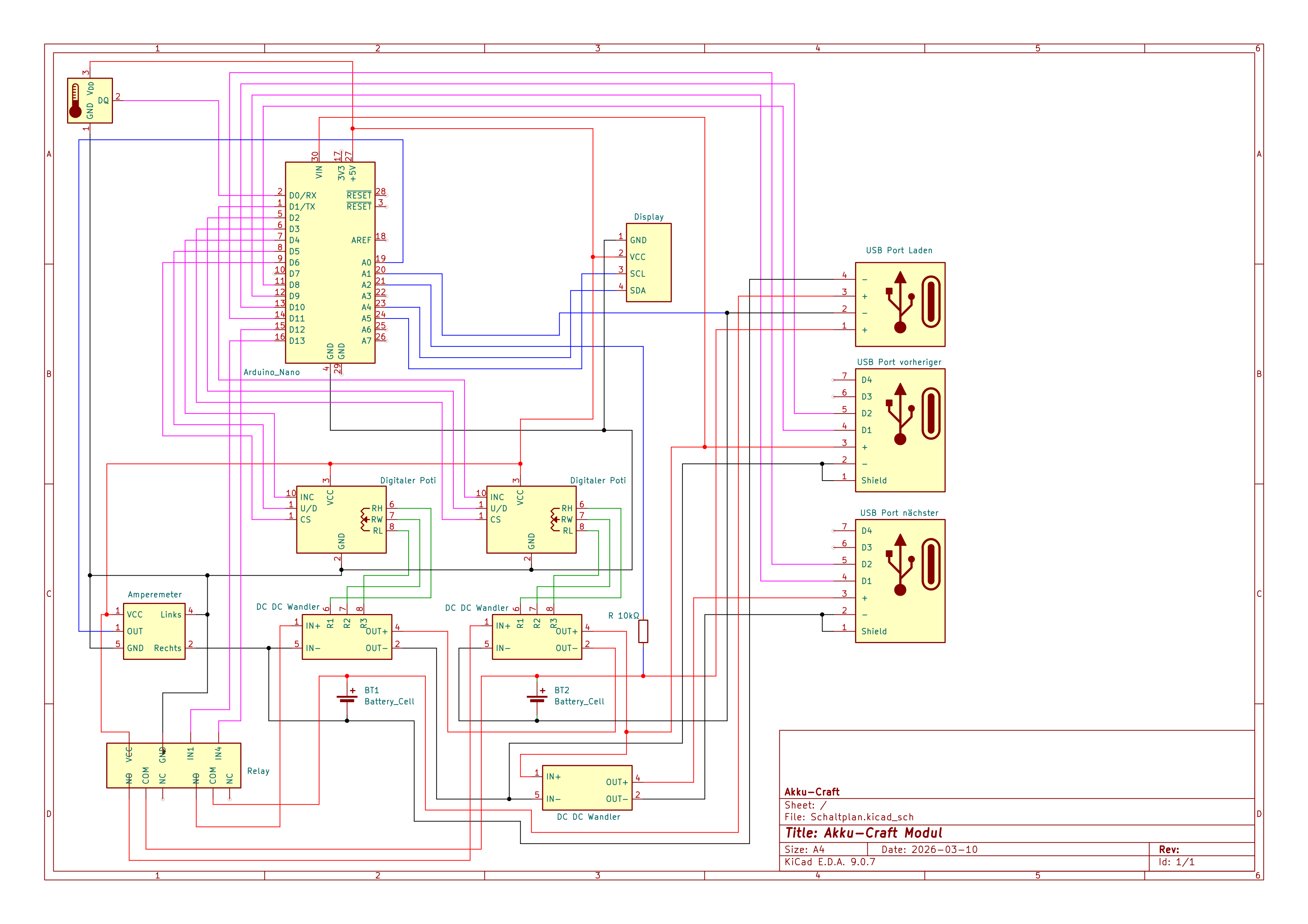
Schematics and PCB layout files for the Akku-Craft hardware platform.
This repository contains the electrical design source used for battery management and monitoring hardware development.
This repo focuses on:
- Schematic design (
.kicad_sch) - PCB layout (
.kicad_pcb) - KiCad project configuration (
.kicad_pro)
Firmware, web, and mechanical assets are maintained in separate repositories.
- KiCad 9.x (recommended)
- Git for version control
Download KiCad: https://www.kicad.org/
- Clone this repository.
- Open
Schaltplan.kicad_proin KiCad. - Work from the project root (do not move files out of this directory).
Schaltplan.kicad_sch # Main schematic
Schaltplan.kicad_pcb # PCB layout
Schaltplan.kicad_pro # KiCad project file
Schaltplan.kicad_prl # KiCad local project settings
Schaltplan-backups/ # Automatic KiCad backups
- Create a branch for your change.
- Edit schematic and/or PCB in KiCad.
- Run ERC and DRC before opening a pull request.
- Keep commits focused and easy to review.
For contribution expectations, see CONTRIBUTING.md.
KiCad can generate backup archives in Schaltplan-backups/.
- Keep backups out of commits unless explicitly needed for recovery/documentation.
- If backup files are included intentionally, mention why in the PR description.
- Project wiki: https://akku-craft.usbverkehrtherum.de/wiki
- Contribution guide: CONTRIBUTING.md
This project is licensed under the CC BY-NC-SA 4.0 license. See LICENSE for details.
