์ธ๋๋ฐด๋ ๋ ธ๋๋ฅผ ํ๋ฃจ ํ ๊ณก์ฉ ์ฃผ๊ณ ๋ฐ์ผ๋ฉฐ ํจ๊ป ๋๊น ํ๊ณ ์ฆ๊ธฐ๋ ํฌ ์ปค๋ฎค๋ํฐ ํ๋ซํผ, ๋ฐด๋(Bandnol) ์๋ฒ ๋ ํ์งํ ๋ฆฌ์ ๋๋ค.
npm run dev
| ๊ฐ๋คํ | ๊น๋์ | ์์ง์ |
|---|---|---|
![]() |
![]() |
![]() |
| BE | BE | BE |
| @dadang6842 | @kny2383 | @wldmsdl7 |
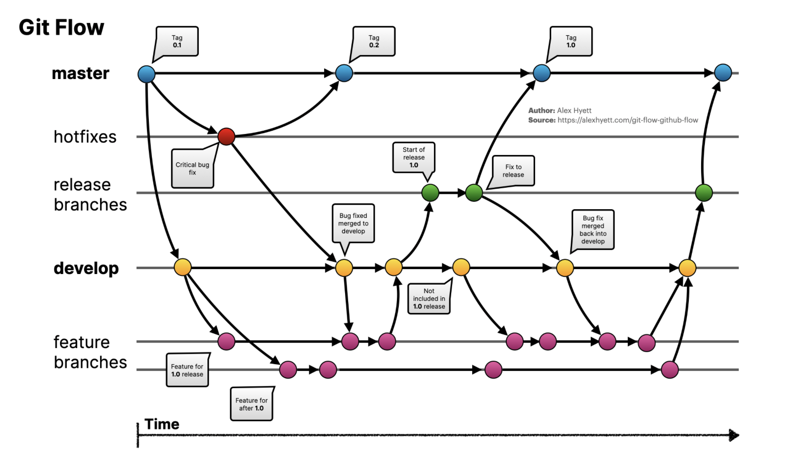
- ๋ง์ ์ธ์์ด ๋์์ ์์ ํ ๋ ๋ธ๋์น ์ญํ ์ ๋ช ํํ ๊ตฌ๋ถํ์ฌ ์ถฉ๋ ์ต์ํ
- ๊ธฐ๋ฅ๋ณ ๊ฐ๋ฐ, ๋ฒ๊ทธ ์์ , ๊ธด๊ธ ํจ์น, ๋ฐฐํฌ ์ค๋น ๋จ๊ณ๊ฐ ๋ถ๋ฆฌ๋์ด ์์ด ์ฒด๊ณ์ ์ธ ๊ด๋ฆฌ ๊ฐ๋ฅ
- ํ์ ๊ณผ ๋ฐฐํฌ ํ๋ก์ธ์ค๊ฐ ์ํํด์ง
- ์์ ์ ์ธ ๋ฐฐํฌ์ ๋น ๋ฅธ ๊ธด๊ธ ๋์ ๊ฐ๋ฅ
- ๊ฐ ๋ธ๋์น์ ๋ชฉ์ ๊ณผ ํ๋ฆ์ด ๋ช ํํ์ฌ ์ ์ง๋ณด์๊ฐ ์ฌ์
- main: ์ค์ ๋ฐฐํฌ ์ฝ๋
- dev: ๊ฐ๋ฐ ํตํฉ ๋ธ๋์น
- feature/[๊ธฐ๋ฅ๋ช ]: ๊ธฐ๋ฅ ๊ฐ๋ฐ
- fix/[๋ฒ๊ทธ๋ช ]: ๋ฒ๊ทธ ์์
- release/[๋ฒ์ ]: ๋ฐฐํฌ ์ค๋น
- hotfix/[์ด์๋ช ]: ๊ธด๊ธ ์์
- ๋ธ๋์น๋ช
์ kebab-case ์ฌ์ฉ (์:
feature/get-user) - ๊ธฐ๋ฅ ๊ฐ๋ฐ์
featureโdevโ (release) โmain์์ผ๋ก ๋ณํฉ- ์ํฉ์ ๋ฐ๋ผ release๋ ์๋ต ๊ฐ๋ฅ
- ๋ฒ๊ทธ ์์ ์
fix๋๋hotfix๋ธ๋์น ์ฌ์ฉ - ๊ธด๊ธ ์์ ์
hotfixโmain๋ณํฉ
project/
โโโ assets/ # README.md ์์ฑ ์ ์ฌ์ฉํ๋ ์ด๋ฏธ์ง๋ค
โโโ .github/
โ โโโ ISSUE_TEMPLATE/ # GitHub ์ด์ ํ
ํ๋ฆฟ
โ โโโ workflows/ # GitHub Actions ์ํฌํ๋ก์ฐ ์ ์ ํ์ผ
โ โโโ pull_request_template.md # PR(ํ ๋ฆฌํ์คํธ) ํ
ํ๋ฆฟ
โโโ node_modules/ # ์ค์น๋ npm ํจํค์ง
โโโ prisma/ # Prisma ์คํค๋ง ๋ฐ ๋ง์ด๊ทธ๋ ์ด์
ํ์ผ
โโโ src/
โ โโโ components/ # ์ฌ์ฌ์ฉ ๊ฐ๋ฅํ swagger ์ฑ๊ณต/์คํจ ์๋ต ํ์ผ
โ โโโ configs/ # ํ๊ฒฝ์ค์ ๋ฐ ์ค์ ๊ด๋ จ ํ์ผ
โ โโโ controllers/ # ์ปจํธ๋กค๋ฌ
โ โโโ cron/ # ์ค์ผ์ค๋ฌ/ํฌ๋ก ์ก ๊ด๋ จ ํ์ผ
โ โโโ dtos/ # DTO๋ค (์๋ต, ์์ฒญ ํ์)
โ โโโ middlewares/ # ๋ฏธ๋ค์จ์ด๋ค
โ โโโ repositories/ # DB ์ ๊ทผ ๋ก์ง (์ฟผ๋ฆฌ๋ฌธ)
โ โโโ routes/ # API ๋ผ์ฐํ
์ ์
โ โโโ services/ # ๋น์ฆ๋์ค ๋ก์ง
โ โโโ utils/ # ์ ํธ๋ฆฌํฐ ํจ์ (ํ ํฐ, redis ๊ด๋ จ)
โ โโโ errors.js # ์๋ฌ ํด๋์ค ๋ฐ ์ฒ๋ฆฌ ๋ก์ง
โ โโโ index.js # ์๋ฒ ์ง์
์
โโโ package.json # ํ๋ก์ ํธ ์ข
์์ฑ ๋ฐ ์คํฌ๋ฆฝํธ
โโโ package-lock.json # ์ข
์์ฑ ๋ฒ์ ๊ณ ์ ํ์ผ
โโโ .gitignore # Git ๋ฌด์ ๋ชฉ๋ก
โโโ Dockerfile # Docker ๋น๋ ์ค์
โโโ README.md # ํ๋ก์ ํธ ๊ฐ์ ๋ฐ ์ฌ์ฉ ๋ฐฉ๋ฒ






