Cardiac Recorder’ is a platform where we update the data of Blood pressure and heart rate. We can also update and delete those records.
OBJECTIVES:
• Solving a problem by constructing a simple, interactive application using Android and Java.
• Documenting an object-oriented design in Unified Modeling Language (UML).
• UI design mockup by designing the activity screens of your app in advance.
• Creating Documentation using Javadoc and host it using github.io
• Writing unit tests and intent tests to do rigorous checking of code and UI.
• Continuous integration using Travis CI with GitHub.
Features
- Splash screen: This screen will be shown during starting of the application.
- Adding record: We can add record of blood pressure and heart rate measurements with date and time.
- Showing records: We can see the stored records if needed.
- Updating records: We can update the stored records if needed.
- Saving records in database : We will store those records in a local database.
- Deleting records: We can delete the stored records if needed
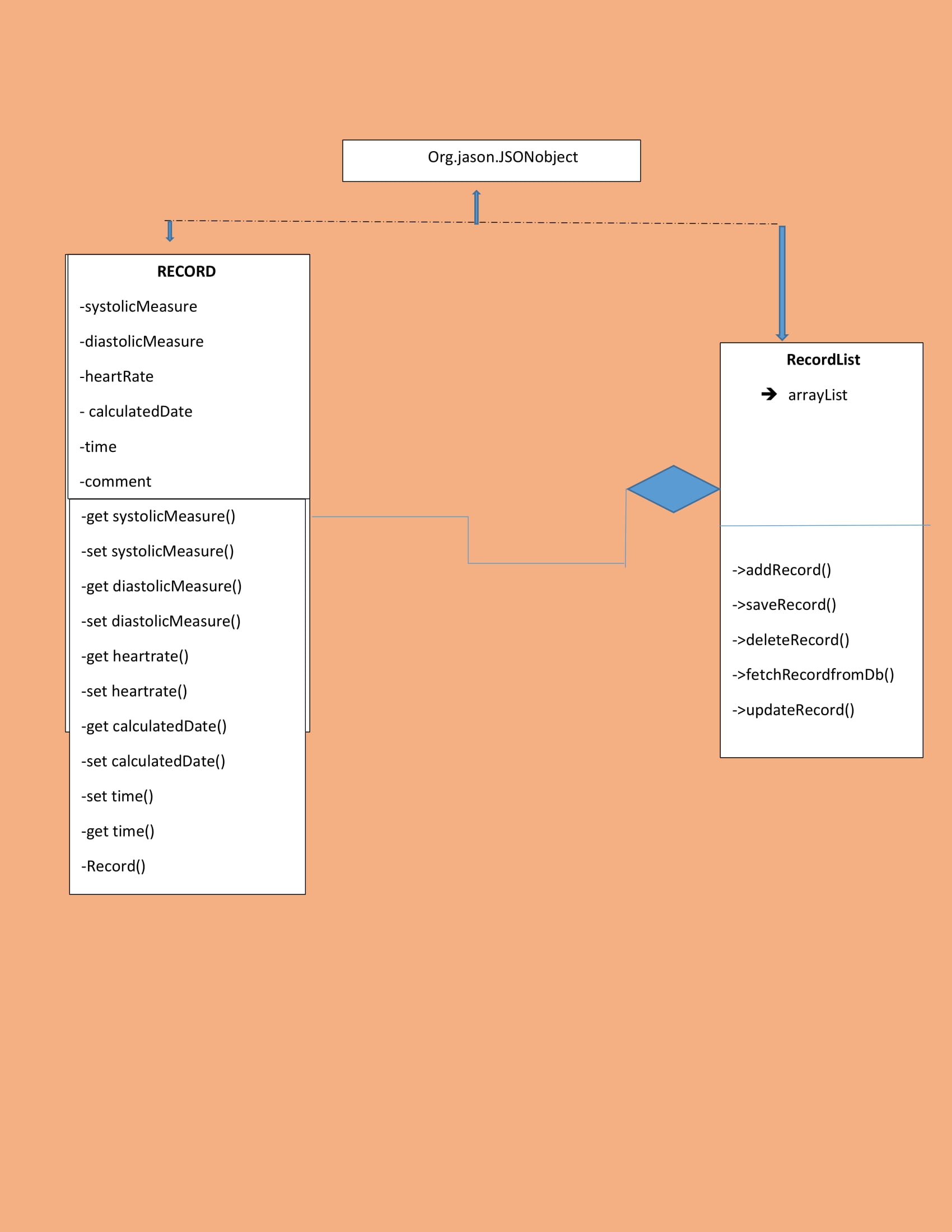
Uml Design:

