-
Notifications
You must be signed in to change notification settings - Fork 0
Environment Models
sunnie.github.io edited this page Dec 18, 2022
·
3 revisions
-
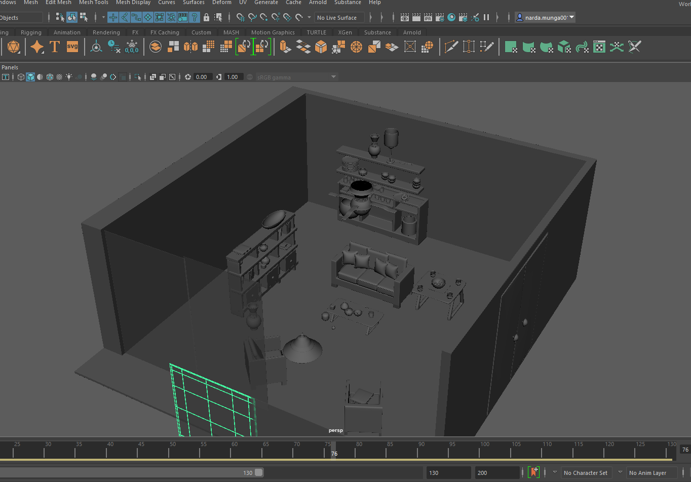
Living Room
-
MedBay Ambient Occulusion

-
MedBay Shot 2 Ambient Occlusion Final

-
MedBay Beauty Shot

-
MedBay Final with Occlusion
