Skip to content

eepp/avr-midi-footswitch

Folders and files

NameName
Last commit message
Last commit date

Latest commit

 

History

16 Commits
 
 
 
 
 
 
 
 
 
 
 
 
 
 

Repository files navigation

AVR MIDI footswitch

This is AVR MIDI footswitch, a configurable MIDI output footswitch module which uses an AVR MCU (Arduino MCUs). The firmware weights only about 700 bytes (ATmega88PA, four switches)!

A MIDI footswitch module is a module with switches you can press with your foot. Each time you press a switch, the module sends a MIDI CC (control change) to the MIDI output. It's mostly used by musicians, especially guitarists and bass players, with software effects and stomp boxes like Guitarix, AmpliTube, and Guitar Rig.

The MIDI footswitch module is fully configurable (see config.h and config.c):

  • Switch debounce time
  • Number of footswitches
  • UART configuration to adapt to your MCU
  • Optional LED animation at power-up
  • Per footswitch:
    • Whether the switch is a momentary or an on-off switch
    • Switch's data direction register, pin register, and pin position to use
    • MIDI channel, CC number, and CC values for on/off states to send
    • Whether this footswitch has an associated LED or not
    • LED's data direction register, port register, and pin position to use

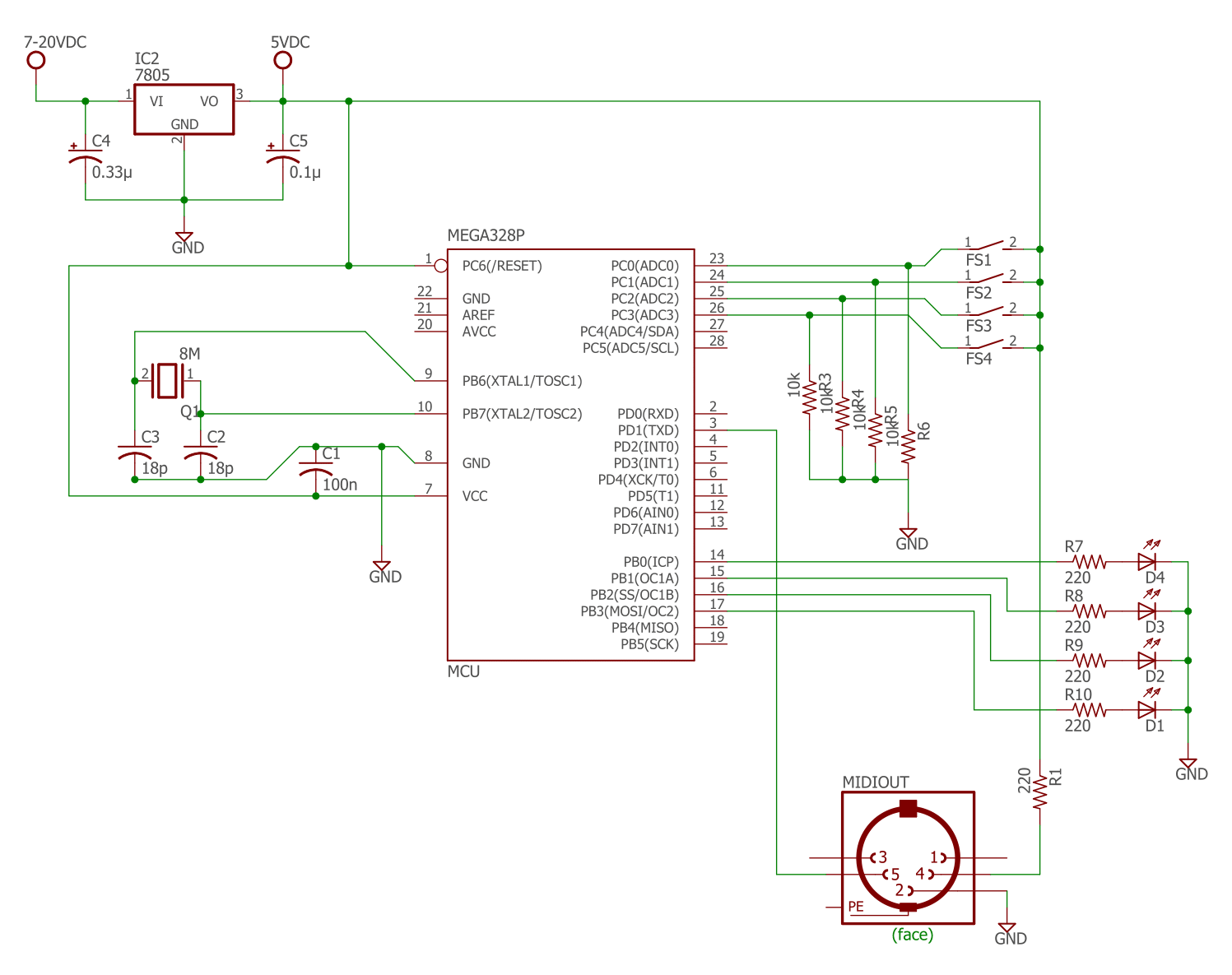
Circuit example:

Circuit diagram

A MIDI footswitch module doesn't need a lot of components: the MCU, a few capacitors (for decoupling and to support the crystal oscillator), a crystal oscillator (I used 8 MHz), pull-down resistors (10 kΩ) and the actual switches. The MIDI output also needs a 220 Ω resistor and a socket. If you want LEDs to indicate each footswitch's current state, you also need a few more resistors to limit the current.

Configure

Before you compile the firmware, you need to configure a few things:

In Makefile:

  • Set the F_CPU variable to match your MCU's frequency (don't forget the UL suffix).
  • Modify the MCU variable to match your exact AVR MCU model.

You can also modify the PROGFLAGS if you intend to program your chip with something else than USBasp (but why would you do this?).

Edit config.h and config.c to configure the firmware. The g_cfg array's size in config.c must match the value of CFG_NB_FS.

Compile

make

Program

make program

Use

Plug the MIDI cable to your MIDI input (sound card, cheap USB MIDI cable, etc.), power on the module, and enjoy the device with your favorite compatible software.

About

MIDI footswitch using an AVR µC

Resources

Stars

Watchers

Forks

Releases

No releases published

Packages

No packages published