This project creates a workflow for 16SrRNA analysis for the H3ABioNet accreditation.The 16S rRNA is a ribosomal RNA necessary for the synthesis of all prokaryotic proteins.To read more on this click here.
The report for Dada2 Pipeline describes all the steps undertaken in the DADA2 pipeline.
Dada2 pipeline written in R is available here.
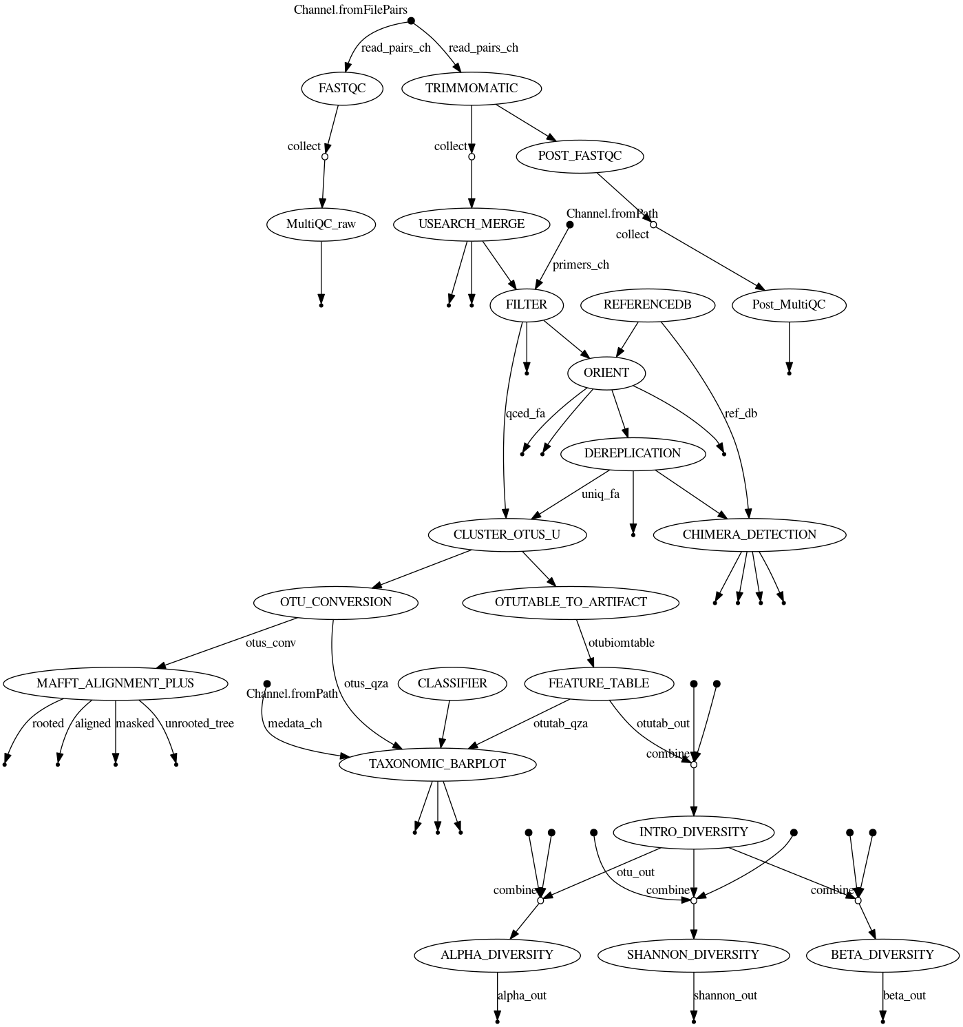
The report for Qiime Nextflow Pipeline describes the steps and results obtained when using Qiime2 pipeline.
A reproducible Qiime2 pipeline written in Nextflow is available here
Check this contributors page for collaborators. All are listed in the report, including those who did not commit to GitHub.
The main Accreditation Report is available here.
