Weathery is an app that tells the users in a simple format whether it's going to rain on the current day or not and also the time it starts. It demonstrates modern Android development with Hilt, Coroutines, Flow, Jetpack libraries, and Material Design based on MVVM architecture.
Still in development ⚠ ..
- Minimum SDK level 21
- Kotlin based, Coroutines + Flow for asynchronous.
- Jetpack
- Lifecycle: Observe Android lifecycles and handle UI states upon the lifecycle changes.
- ViewModel: Manages UI-related data holder and lifecycle aware. Allows data to survive configuration changes such as screen rotations.
- ViewBinding: View binding is a feature that allows you to more easily write code that interacts with views.
- Hilt: for dependency injection.
- Architecture
- MVVM (Model - View - ViewModel) with Clean Architecture
- Repository Pattern
- Retrofit2 & OkHttp3: Construct the REST APIs and paging network data.
- Moshi: A modern JSON library for Kotlin and Java.
- ksp: Kotlin Symbol Processing API.
- Material-Components: Material design components for building ripple animation, and CardView.
Weathery is based on the MVVM with clean architecture and the Repository pattern, which follows the Google's official architecture guidance.

The overall architecture of Weathery is composed of three layers; the UI layer,domain and the data layer. Each layer has dedicated components and they have each different responsibilities, as defined below:
- Each layer follows unidirectional event/data flow; the UI layer emits user events to the data layer, and the data layer exposes data as a stream to other layers.
- The data layer is designed to work independently from other layers and must be pure, which means it doesn't have any dependencies on the other layers.
With this loosely coupled architecture, you can increase the usability of components and scalability of the app.
The UI layer consists of UI elements to configure screens that could interact with users and ViewModel that holds app states and restores data when configuration changes.
- UI elements observe the data flow and binds them to the UI elements via View Binding, which is a essential part of the MVVM architecture.
The domain layer is an optional layer that sits between the UI and data layers. The domain layer is responsible for encapsulating complex business logic, or simple business logic that is reused by multiple ViewModels. This layer is optional because not all apps will have these requirements. It should be used only when needed—for example, to handle complexity or favor usability.
The data Layer consists of repositories, which include business logic, such as querying and requesting remote data from the network and also determine how the app creates, stores, and changes data.
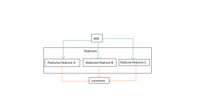
Weathery adopted modularization for these reasons:
- Reusability: Modularizing reusable codes properly enable opportunities for code sharing and limits code accessibility in other modules at the same time.
- Parallel Building: Each module can be run in parallel and it reduces the build time.
- Strict visibility control: Modules restrict to expose dedicated components and access to other layers, so it prevents they're being used outside the module
- Decentralized focusing: Each developer team can assign their dedicated module and they can focus on their own modules.
For more information, check out the Guide to Android app modularization.
To contribute:
- Clone the repository
https://github.com/workshopapps/weathery.mobile.git - Create a separate branch you’ll be working on
- Commit all changes and push to that branch
- Once you’re done, make a PR to the Feature branch
Exploring: each feature/flow is a module and components that'll be reused amongst other module can be found in the Common module .
All PR must be made to the Feature branch before it is then merged into the main branch i.e create a branch per feature then make a PR to the Feature branch once it’s been approved and merged, a PR will then be made from the Feature branch to the Main branch.



